Mazda готується змінити покоління популярного кросовера CX-5. Японський виробник вже запатентував гібридну систему приводу, яка буде встановлена в третьому поколінні моделі.
Судячи з креслень, нова Mazda CX-5 буде “паралельним” гібридом, що означає, що як двигун внутрішнього згоряння, так і електричний мотор відповідатимуть за обертання коліс. Вони можуть працювати як разом, так і незалежно один від одного. Інший електромотор у цій схемі використовується як генератор для підзарядки під час руху.

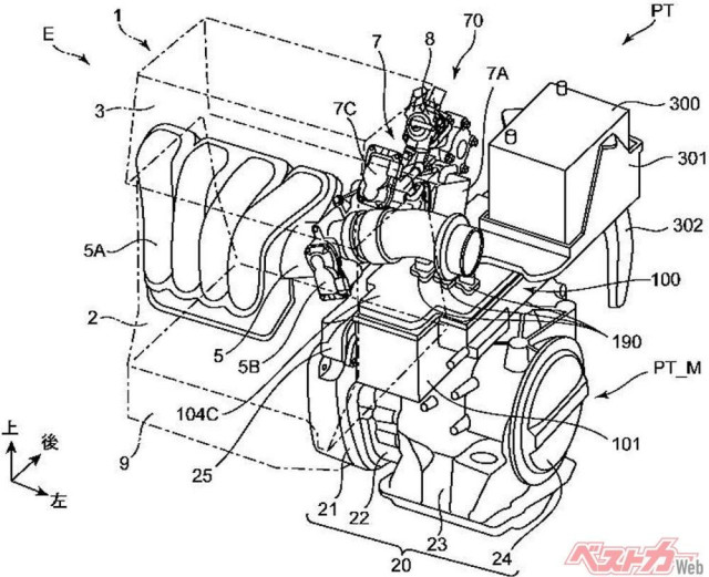
Поки що не розкриваються жодні специфікації, включаючи об’єм чотирициліндрового двигуна внутрішнього згоряння та ємність тягової батареї. Відомо, що на відміну від гібридного SUV CX-50, який використовує компоненти Toyota, нова CX-5 отримає привід, розроблений безпосередньо Mazda.
Друге покоління Mazda CX-5 дебютувало у 2016 році та пройшло планове оновлення у 2021 році. Компанія вперше оголосила про роботу над його наступником у 2023 році, а рік потому підтвердила, що зі зміною поколінь кросовер стане гібридом.
Минулої осені бренд окреслив свої плани – до 2027 року представить CX-5 та ще два нових SUV, а також розробить новий двигун внутрішнього згоряння під назвою Skyactiv-Z, який імовірно замінить нинішні Skyactiv-G та Skyactiv-X.

Нещодавно закамуфльований прототип нової Mazda CX-5 помітили під час тестів у США. Судячи зі шпигунських фото, кросовер збереже знайомі пропорції та силует, але отримає новий дизайн передньої та задньої частин. Прем’єра очікується в найближчі місяці.
